大资本210cc

欢迎来到上海沈泉泵阀制造有限公司!
隔膜泵_隔膜计量泵厂家_螺杆泵
NZB旋转式凸轮转子泵

NZB旋转式凸轮转子泵

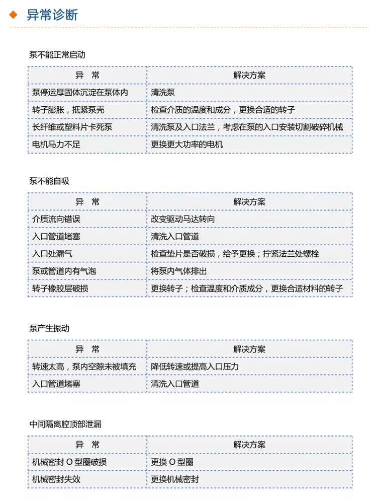
  • 产品详情

 

 

NZB旋转式凸轮转子泵
NZB旋转式凸轮转子泵
NZB旋转式凸轮转子泵
NZB旋转式凸轮转子泵
NZB旋转式凸轮转子泵
NZB旋转式凸轮转子泵
NZB旋转式凸轮转子泵
NZB旋转式凸轮转子泵
NZB旋转式凸轮转子泵
NZB旋转式凸轮转子泵
NZB旋转式凸轮转子泵
NZB旋转式凸轮转子泵
NZB旋转式凸轮转子泵
NZB旋转式凸轮转子泵
NZB旋转式凸轮转子泵
NZB旋转式凸轮转子泵
NZB旋转式凸轮转子泵

 

相关产品

获取报价(留言后专人第一时间快速对接)

已为 2000+ 企业服务

姓 名:

联系电话:

留言备注:

我们的优势

  1. 厂家直销:无中间商,批发价格让利客户
  2. 质量可靠:十多年水泵生产经验
  3. 服务无忧:专业售后,一对一服务
  4. 高性价比:少走弯路,不花冤枉钱
  5. 浏览10次不如咨询1次,3分钟解决您的疑问!
首页 |产品中心 |隔膜泵 |联系我们
98彩票 - 首页 富彩vip登录|首页 六玄网949434-六玄132432com-六玄开奖网686767-香港六玄开奖网-六玄网132432-六玄网开奖网44579 2468彩票网 彩运网888 - 首页 U9彩票799cc-u9彩票799绿色-绿色U9彩票旧版-u9彩票799手机版 新彩网90999(中国区)官方网站 9759彩集团 - 首页